Products
Filters
Marketplace
Lahti Health Forest Informational Brochure
Curious about the lay of the land at Lahti's new health forest? Then check out this new brochure which tells you what you will discover there and the many benefits of a guided experience in nature. Publication Date: 06 Sep 2023 Author(s): Suutari Taru
Connecting Nature Framework
Connecting Nature has developed an introductory guidebook to the overall Connecting Nature Framework and a series on each of the individual elements to assist you develop your nature-based solution.
Planning, designing and monitoring of nature-based solutions: guidelines to urban transformations
Contemporary urban planning faces multiple challenges that require innovative and holistic solutions. Rapid urbanisation, climate change, social inequalities and environmental degradation are some of the pressures facing cities. Urbanisation increases the demand for infrastructure and services,
- Document
OPERAS D4.7 Implementation Guidance
D4.7 developed guidance for the design and implementation of schemes that can use the NC/ES concepts: Payment for Ecosystem Services (PES); Offsetting; Standards, Certificates, Reporting, Labelling and Procurement; Spatial Planning, Regulation and Development Control; and Nature Based Solutions.
ZÖLD-KÉK INFRASTRUKTÚRA: Innovatív és hatékony megoldások zöldfelületek menedzseléséhez
A kézikönyv esettanulmányok segítségével mutatja be az URBAN GREEN BELTS (UGB) - Városi zöldövezetek projekt során megvalósított tevékenységeket. A projektpartnerek által megszerzett ismeretek és tapasztalatok alapján összegyűjtött tudásanyag a gyakorlatba is beépíthető, sokoldalú eszköz- és
Cities Alive: Green Building Envelope
Can retrofitting cityscapes with vegetation improve the health and well-being of urban citizens? Can we use green facades to capture renewable energy and drive sustainability? Experts from eight skill networks around the world came together in Berlin in 2015 to cross-examine these questions using
Georgian Biodiversity Database
This internet resource aims to introduce the world-wide scientific (and not only scientific) community to the biological diversity of Georgia (and, to certain extent, the Caucasus ecoregion).
The NetworkNature Semester on Nature-based solutions and Standards Final Output Report
Nature-based solutions (NbS) are locally adapted, cost- and resource-efficient, systemic interventions, which can simultaneously provide environmental, social and economic benefits and build resilience to climate change. As such they have a real and transformative potential to address the two-fold
OpenNESS Synthesis paper: Competitiveness
Understanding how the sustainable management of ecosystem services and natural capital relates to EU competitiveness at local, national and global scales is a key operational challenge. The consortium shall debate the concept of 'competitiveness' and its needs in general terms, it is one
Repository of NbS guidance material
The NbS Guidance Repository is a collection of guides, handbooks, manuals, toolboxes, and other guidance materials. These resources are specifically designed to facilitate knowledge brokering and capacity-building on Nature-based Solutions (NbS) for a diverse group of non-academic actors. The
Socio-Economic Benefits of the EU Marine Protected Areas
This report collects, systematises and discusses the available evidence on the socio-economic benefits provided by the protection of European coastal areas and seascapes. The focus is on benefits associated with MPAs.
- Document
Decisional Support System to support the revision of forest management plans
OG FORTRACK utilized spatial methods to quantify carbon stock, biomass, and forest types, creating a Decision Support System that facilitates report generation and lowers costs for forest managers.
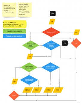
Standard Protocol for the Classification of Cultural Ecosystem Services through Social Media data
Collectively designed standard protocol for coding CES from crowdsourced data. It includes the following files and a video tutorial to facilitate its implementation by other researchers: - Protocol.doc: a document with the general instructions on the procedure for coding; - Annex 1. CES coding.
Biodiversity, natural capital and the economy - A policy guide for finance, economic and environment ministers
Nature underpins all economic activities and human well-being. It is the world’s most important asset. Yet humanity is destroying biodiversity at an unprecedented rate, posing significant but often overlooked risks to the economy, the financial sector and the well-being of current and future
Policy Brief: EU bioenergy policies at the crossroad
The policy brief summarizes policy messages on bioenergy production in the EU
- Document
Sharing-profits methodology for community forest arrangement
The PRI.FOR.MAN Project aimed to refine profit-sharing methodology for community forest management, ensuring fair timber profits for each owner.
Ready 4 Climate Change
Quick check tool to activate stakeholders and their knowledge on climate change adaptation.
City Networks as Change Catalyzers: Strategies to Drive Action Around Nature-based Solutions in Municipalities
City networks play a crucial role in promoting and supporting local authorities in the implementation of nature-based solutions (NbS). By facilitating knowledge-sharing, peer-to-peer learning, and collective efforts, city networks enable local authorities to exchange insights, build capacities, and
A practical guide to using co-production for nature-based solutions
This guidebook offers a practical approach and toolbox for designing and implementing your own co-production processes. It presents co-production as a new governance approach for working on nature-based solutions in cities and offers a practical framework for designing your own co-production
- ‹ previous
- 18 of 41
- next ›













